夏 邑 县 中 心 医 院
XIAYI COUNTY CENTRAL HOSPITAL
首页
Home
医院概况
Nav
医院沿革
Nav
专家团队
Nav
医疗设备
Nav
医院资讯
Nav
就医指南
Nav
医院公告
Nav
联系我们
Nav
预约咨询
咱老百姓自已的医院
原夏邑县红十字医院
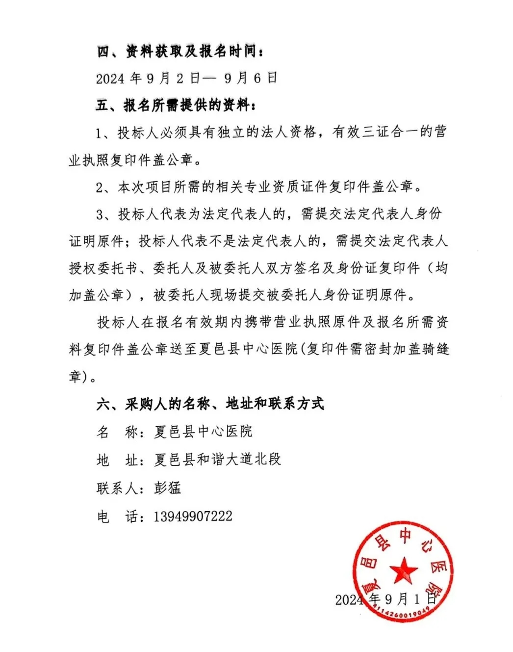
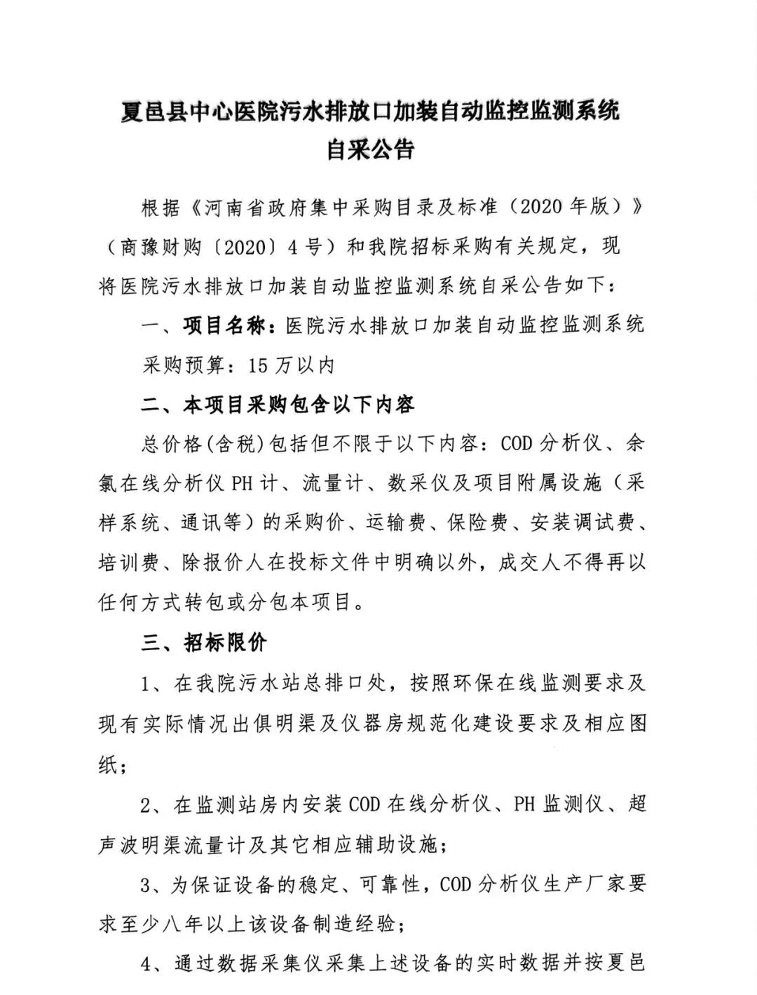
夏邑县中心医院污水排放口加装自动监控监测系统自采公告
上一篇
夏邑县中心医院内三科成功开展透析用中心静脉置管术
下一篇
夏邑县中心医院内二科成功救治高龄消化道出血患者
文章分类:
医院公告
分享到:
公众号
服务号